
THE Tree of the Sephiroth may be considered an invaluable compendium of the secret philosophy which originally was the spirit and soul of Chasidism. The Qabbalah is the priceless heritage of Israel, but each year those who comprehend its true principles become fewer in number. The Jew of today, if he lacks a realization of the profundity of his people's doctrines, is usually permeated with that most dangerous form of ignorance, modernism, and is prone to regard the Qabbalah either as an evil to be shunned like the plague or as a ridiculous superstition which has survived the black magic of the Dark Ages. Yet without the key which the Qabbalah supplies, the spiritual mysteries of both the Old and the New Testament must remain unsolved by Jew and Gentile alike.
The Sephirothic Tree consists of ten globes of luminous splendor arranged in three vertical columns and connected by 22 channels or paths. The ten globes are called the Sephiroth and to them are assigned the numbers i to 10. The three columns are called Mercy (on the right), Severity (on the left), and, between them, Mildness, as the reconciling power. The columns may also be said to represent Wisdom, Strength, and Beauty, which form the triune support of the universe, for it is written that the foundation of all things is the Three. The 22 channels are the letters of the Hebrew alphabet and to them are assigned the major trumps of the Tarot deck of symbolic cards.
Eliphas Levi declared that by arranging the Tarot cards according to a definite order man could discover all that is knowable concerning his God, his universe, and himself. When the ten numbers which pertain to the globes (Sephiroth) are combined with the 22 letters relating to the channels, the resultant sum is 32--the number peculiar to the Qabbalistic Paths of Wisdom. These Paths, occasionally referred to as the 32 teeth in the mouth of the Vast Countenance or as the 32 nerves that branch out from the Divine Brain, are analogous to the first 32 degrees of Freemasonry, which elevate the candidate to the dignity of a Prince of the Royal Secret. Qabbalists also consider it extremely significant that in the original Hebrew Scriptures the name of God should occur 32 times in the first chapter of Genesis. (In the English translations of the Bible the name appears 33 times.) In the mystic analysis of the human body, according to the Rabbins, 32 spinal segments lead upward to the Temple of Wisdom--the skull.
The four Qabbalistic Trees described in the preceding chapter were combined by later Jewish scholars into one all-inclusive diagram and termed by them not only the Sephirothic but also the Archetypal, or Heavenly, Adam. According to some authorities, it is this Heavenly Adam, and not a terrestrial man, whose creation is described in the opening chapters of Genesis. Out of the substances of this divine man the universe was formed; in him it remains and will continue even after dissolution shall resolve the spheres back into their own primitive substance. The Deity is never conceived of as actually contained in the Sephiroth, which are purely hypothetical vessels employed to define the limits of the Creative Essence. Adolph Franck rather likens the Sephiroth to varicolored transparent glass bowls filled with pure light, which apparently assumes the color of its containers but whose essential nature remains ever unchanged and unchangeable.
The ten Sephiroth composing the body of the prototypic Adam, the numbers related to them, and the parts of the universe to which they correspond are as follows:
|
No. |
THE SEPHIROTH |
THE UNIVERSE |
ALTERNATIVE |
|
1 |
Kether--the Crown |
Primum Mobile |
The Fiery Heavens |
|
2 |
Chochmah--Wisdom |
The Zodiac |
The First Motion |
|
3 |
Binah--Understanding |
Saturn |
The Zodiac |
|
4 |
Chesed--Mercy |
Jupiter |
Saturn |
|
5 |
Geburah--Severity |
Mars |
Jupiter |
|
6 |
Tiphereth--Beauty |
Sun |
Mars |
|
7 |
Netsah--Victory |
Venus |
Sun |
|
8 |
Hod--Glory |
Mercury |
Venus |
|
9 |
Jesod--the Foundation |
Moon |
Mercury |
|
10 |
Malchuth--the Kingdom |
Elements |
Moon |
It must continually be emphasized that the Sephiroth and the properties assigned to them, like the tetractys of the Pythagoreans, are merely symbols of the cosmic system with its multitude of parts. The truer and fuller meaning of these emblems may not be revealed by writing or by word of mouth, but must be divined as the result of study and meditation. In the Sepher ha Zohar it is written that there is a garment--the written doctrine-which every man may see. Those with understanding do not look upon the garment but at the body beneath it--the intellectual and philosophical code. The wisest of all, however, the servants of the Heavenly King, look at nothing save the soul--the spiritual doctrine--which is the eternal and ever-springing root of the law. Of this great truth Eliphas Levi also writes declaring that none can gain entrance to the secret House of Wisdom unless he wear the voluminous cape of Apollonius of Tyana and carry in his hand the lamp of Hermes. The cape signifies the qualities of self-possession and self-reliance which must envelope the seeker as a cloak of strength, while the ever-burning lamp of the sage represents the illumined mind and perfectly balanced intellect without which the mystery of the ages can never be solved.
The Sephirothic Tree is sometimes depicted as a human body, thus more definitely establishing the true identity of the first, or Heavenly, Man--Adam Kadmon--the Idea of the Universe. The ten divine globes (Sephiroth) are then considered as analogous to the ten sacred members and organs of the Protogonos, according to the following arrangement. Kether is the crown of the Prototypic Head and perhaps refers to the pineal gland; Chochmah and Binah are the right and left hemispheres respectively of the Great Brain; Chesed and Geburah (Pechad) are the right and left arms respectively, signifying the active creative members of the Grand Man; Tiphereth is the heart, or, according to some, the entire viscera; Netsah and Hod are the right and left legs respectively, or the supports of the world; Jesod is the generative system, or the foundation of form; and Malchuth represents the two feet, or the base of being. Occasionally Jesod is considered as the male and Malchuth as the female generative power. The Grand Man thus conceived is the gigantic image of Nebuchadnezzar's dream, with head of gold, arms and chest of silver, body of brass, legs of iron, and feet of clay. The mediæval Qabbalists also assigned one of the Ten Commandments and a tenth part of the Lord's Prayer in sequential order to each of the ten Sephiroth.
Concerning the emanations from Kether which establish themselves as three triads of Creative Powers--termed in the Sepher ha Zohar three heads each with three faces--H. P. Blavatsky writes: "This [Kether] was the first Sephiroth, containing in herself the other nine ספּירות Sephiroth, or intelligences. In their totality and unity they represent the archetypal man, Adam Kadmon, the πρωτόγονος, who in his individuality or unity is yet dual, or bisexual, the Greek Didumos, for he is the prototype of all humanity. Thus we obtain three trinities, each contained in a 'head.' In the first head, or face (the three-faced Hindu Trimurti),

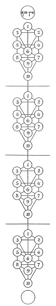
Click to enlarge
THE FOUR SEPHIROTHIC TREES.
The forty concentric circles shown in the large circular cut in the preceding chapter are here arranged as four trees, each consisting of ten circles. These trees disclose the organization of the hierarchies controlling the destinies of all creation. The trees are the same in each of the four world but the powers vested in the globes express themselves differently through the substances of each world, resulting in endless differentiation.
we find Sephira [Kether], the first androgyne, at the apex of the upper triangle, emitting Hachama [Chochmah], or Wisdom, a masculine and active potency--also called Jah, יה--and Binah, בינה, or Intelligence, a female and passive potency, also represented by the name Jehovah יהוה. These three form the first trinity or 'face' of the Sephiroth. This triad emanated Hesed, הסד, or Mercy, a masculine active potency, also called El, from which emanated Geburah גבורה, or justice, also called Eloha, a feminine passive potency; from the union of these two was produced Tiphereth טפּארת, Beauty, Clemency, the Spiritual Sun, known by the divine name Elohim; and the second triad, 'face,' or 'head,' was formed. These emanating, in their turn, the masculine potency Netzah, נצה, Firmness, or Jehovah Sabaoth, who issued the feminine passive potency Hod,הוד, Splendor, or Elohim Sabaoth; the two produced Jesod, יסוד, Foundation, who is the mighty living one El-Chai, thus yielding the third trinity or 'head.' The tenth Sephiroth is rather a duad, and is represented on the diagrams as the lowest circle. It is Malchuth or Kingdom, מלכות, and Shekinah, שכינה, also called Adonai, and Cherubim among the angelic hosts. The first 'Head' is called the Intellectual world; the second 'Head' is the Sensuous, or the world of Perception, and the third is the material or Physical world." (See Isis Unveiled.)
Among the later Qabbalists there is also a division of the Sephirothic Tree into five parts, in which the distribution of the globes is according to the following order:
(1) Macroprosophus, or the Great Face, is the term applied to Kether as the first and most exalted of the Sephiroth and includes the nine potencies or Sephiroth issuing from Kether.
(2) Abba, the Great Father, is the term generally applied to Chochmah--Universal Wisdom--the first emanation of Kether, but, according to Ibn Gebirol, Chochmah represents the Son, the Logos or the Word born from the union of Kether and Binah.
(3) Aima, the Great Mother, is the name by which Binah, or the third Sephira, is generally known. This is the Holy Ghost, from whose body the generations issue forth. Being the third person of the Creative Triad, it corresponds to Jehovah, the Demiurgus.
(4) Microprosophus, or the Lesser Face, is composed of the six Sephiroth--Chesed, Geburah, Tiphereth, Netsah, Hod, and Jesod. The Microprosophus is commonly called the Lesser Adam, or Zauir Anpin, whereas the Macroprosophus, or Superior Adam, is Arikh Anpin. The Lesser Face is properly symbolized by the six-pointed star or interlaced triangles of Zion and also by the six faces of the cube. It represents the directions north, east, south, west, up, and down, and also the first six days of Creation. In his list of the parts of the Microprosophus, MacGregor-Mathers includes Binah as the first and superior part of the Lesser Adam, thus making his constitution septenary. If Microprosophus be considered as sexpartite, then his globes (Sephiroth) are analogous to the six days of Creation, and the tenth globe, Malchuth, to the Sabbath of rest.
(5) The Bride of Microprosophus is Malchuth--the epitome of the Sephiroth, its quaternary constitution being composed of blendings of the four elements. This is the divine Eve that is taken out

Click to enlarge
A TABLE OF SEPHIROTHIC CORRESPONDENCES.
From Fludd's Collectio Operum.
The above diagram has been specially translated from the Latin as being of unique value to students of Qabbalism and also as an example of Robert Fludd's unusual ability in assembling tables of correspondences. Robert Fludd ranks among the most eminent Rosicrucians and Freemasons; in fact, he has often been called "the first English Rosicrucian." He has written several valuable documents directly bearing upon the Rosicrucian enigma. It is significant that the most important of his works should be published at the same time as those of Bacon, Shakespeare, and the first Rosicrucian authors.

Click to enlarge
THE SEPHIROTHIC TREE OF THE LATER QABBALISTS.
Translated from Kircher's dipus Ægyptiacus.
Having demonstrated that the Qabbalists divided the universe into four worlds, each consisting of ten spheres, it is necessary to consider next how the ten spheres of each world were arranged into what is called the ''Sephirothic Tree." This Tree is composed of ten circles, representing the numbers 1 to 20 and connected together by twenty-two canals--the twenty-two letters of the Hebrew alphabet. The ten numbers plus the twenty-two letters result in the occult number 32, which, according to the Mishna, signifies the Thirty-two Paths of Wisdom. Letters and numbers, according to the Qabbalists, are the keys to all knowledge, for by a secret system of arranging them the mysteries of creation are revealed. For this reason they are called "the Paths of Wisdom." This occult fact is carefully concealed in the 32nd degree of Freemasonry.
There are four trees, one in each of the four worlds established in the preceding chapter. The first is in the Atziluthic World, the ten circles being the ten globes of light established in the midst of AIN SOPH. The powers and attributes of this Tree are reflected into each of the three lower worlds, the form of the Tree remaining the same but its power diminishing as it descends. To further complicate their doctrine, the Qabbalists created another tree, which was a composite of all four of the world trees but consisted of only ten globes. In this single tree were condensed all the arcana previously scattered through the voluminous archives of Qabbalistic literature.
of the side of Microprosophus and combines the potencies of the entire Qabbalistic Tree in one sphere, which may be termed man.
According to the mysteries of the Sephiroth, the order of the Creation, or the Divine Lightning Flash which zigzags through the four worlds according to the order of the divine emanations, is thus described: From AIN SOPH, the Nothing and All, the Eternal and Unconditioned Potency, issues Macroprosophus, the Long Face, of whom it is written, "Within His skull exist daily thirteen thousand myriads of worlds which draw their existence from Him and by Him are upheld." (See The Greater Holy Assembly.) Macroprosophus, the directionalized will of AIN SOPH, corresponding to Kether, the Crown of the Sephiroth, gives birth out of Himself to the nine lesser spheres of which He is the sum and the overbrooding cause. The 22 letters of the Hebrew alphabet, by the various combinations of which the laws of the universe are established, constitute the scepter of Macroprosophus which He wields from His flaming throne in the Atziluthic World.
From this eternal and ancient androgyne--Kether--come forth Chochmah, the great Father, and Binah, the great Mother. These two are usually referred to as Abba and Aima respectively--the first male and the first female, the prototypes of sex. These correspond to the first two letters of the sacred name, Jehovah, יהוה, IHVH. The Father is the י, or I, and the Mother is the ה, or H. Abba and Aima symbolize the creative activities of the universe, and are established in the creative world of Briah. In the Sepher ha Zohar it is written, "And therefore are all things established in the equality of male and female; for were it not so, how could they subsist? This beginning is the Father of all things; the Father of all Fathers; and both are mutually bound together, and the one path shineth into the other--Chochmah, Wisdom, as the Father; Binah, Understanding, as the Mother."
There is a difference of opinion concerning certain of the relationships of the parts of the first triad. Some Qabbalists, including Ibn Gebirol, consider Kether as the Father, Binah as the Mother, and Chochmah as the Son. In this later arrangement, Wisdom, which is the attribute of the Son, becomes the creator of the lower spheres. The symbol of Binah is the dove, a proper emblem for the brooding maternal instinct of the Universal Mother.
Because of the close similarity of their creative triad to the Christian Trinity, the later Qabbalists rearranged the first three Sephiroth and added a mysterious point called Daath--a hypothetical eleventh Sephira. This is located where the horizontal line connecting Chochmah and Binah crosses the vertical line joining Kether and Tiphereth. While Daath is not mentioned by the first Qabbalists, it is a highly important element and its addition to the Sephirothic Tree was not made without full realization of the significance of such action. If Chochmah be considered the active, intelligent energy of Kether, and Binah the receptive capacity of Kether, then Daath becomes the thought which, created by Chochmah, flows into Binah. The postulation of Daath clarifies the problem of the Creative Trinity, for here it is diagrammatically represented as consisting of Chochmah (the Father), Binah (the Mother, or Holy Ghost), and Daath, the Word by which the worlds were established. Isaac Myer discounts the importance of Daath, declaring it a subterfuge to conceal the fact that Kether, and not Chochmah; is the true Father of the Creative Triad. He makes no attempt to give a satisfactory explanation for the symbolism of this hypothetical Sephira.
According to the original conception, from the union of the Divine Father and the Divine Mother is produced Microprosophus--the Short Face or the Lesser Countenance, which is established in the Yetziratic World of formation and corresponds to the letter ו, or V, in the Great Name. The six powers of Microprosophus flow from and are contained in their own source, which is Binah, the Mother of the Lesser Adam. These constitute the spheres of the sacred planets; their name is Elohim, and they move upon the face of the deep. The tenth Sephira--Malchuth, the Kingdom--is described as the Bride of the Lesser Adam, created back to back with her lord, and to it is assigned the final, ה, or H, the last letter of the Sacred Name. The dwelling place of Malchuth is in the fourth world--Assiah--and it is composed of all the superior powers reflected into the elements of the terrestrial sphere. Thus it will be seen that the Qabbalistic Tree extends through four worlds, with its branches in matter and its roots in the Ancient of Ancients--Macroprosophus.
Three vertical columns support the universal system as typified by the Sephirothic Tree. The central pillar has its foundation in Kether, the Eternal One. It passes downward through the hypothetical Sephira, Daath, and then through Tiphereth and Jesod, with its lower end resting upon the firm foundation of Malchuth, the last of the globes. The true import of the central pillar is equilibrium. It demonstrates how the Deity always manifests by emanating poles of expression from the midst of Itself but remaining free from the illusion of polarity. If the numbers of the four Sephiroth connected by this column be added together (1 +6 +9 + 10), the sum is 26, the number of Jehovah. (See chapter on Pythagorean Mathematics.)
The column on the right, which is called Jachin, has its foundation on Chochmah, the outpouring Wisdom of God; the three globes suspended from it are all masculine potencies. The column at the left is called Boaz. The three globes upon it are feminine and receptive potencies, for it is founded in Understanding, a receptive and maternal potency. Wisdom, it will be noted, is considered as radiant or outpouring, and Understanding as receptive, or something which is filled by the flowing of Wisdom. The three pillars are ultimately united in Malchuth, in which all the powers of the superior worlds are manifested.
The four globes upon the central column reveal the function of the creative power in the various worlds. In the first world the creative power is Will--the one Divine Cause; in the second world, the hypothetical Daath--the Word coming forth from the Divine Thought; in the third world, Tiphereth--the Sun, or focal point between God and Nature; in the fourth world it is twofold, being the positive and negative poles of the reproductive system, of which Jesod is the male and Malchuth the female.
In Kircher's Sephirothic Tree it should be especially noted that the ornaments of the Tabernacle appear in the various parts of the diagram. These indicate a direct relationship between the sacred House of God and the universe--a relationship which must always be considered as existing between the Deity through whose activity the world is produced and the world itself, which must be the house or vehicle of that Deity. Could the modern scientific world but sense the true profundity of these philosophical deductions of the ancients, it would realize that those who fabricated the structure of the Qabbalah possessed a knowledge of the celestial plan comparable in every respect with that of the modern savant.
The Tetragrammaton, or the four-lettered Name of God, written thus יהוה, is pronounce Jehovah. The first letter is י, Yod, the Germ, the Life, the Flame, the Cause, the One, and the most fundamental of the Jewish phallic emblems. Its numerical value is 10, and it is to be considered as the 1 containing the 10. In the Qabbalah it is declared that the a Yod is in reality three Yods, of which the first is the beginning, the second is the center, and the third is the end. Its throne is the Sephira Chochmah (according to Ibn Gebirol, Kether), from which it goes forth to impregnate Binah, which is the first ה, He. The result of this union is Tiphereth, which is the ו Vau, whose power is 6 and which symbolizes the six members of the Lesser Adam. The final ה, He, is Malchuth, the Inferior Mother, partaking in part of the potencies of the Divine Mother, the first He. By placing the four letters of the Tetragrammaton in a vertical column, a figure closely resembling the human body is produced, with Yod for the head, the first He for the arms and shoulders, Vau for the trunk of the body, and the final He for the hips and legs. If the Hebrew letters be exchanged for their English equivalents, the form is not materially changed or the analogy altered. It is also extremely significant that by inserting the letter ש, Shin, in the middle of the name Jehovah, the word Jehoshua, or Jesus, is formed thus:
יהשוה
In the Qabbalistic Mysteries, according to Eliphas Levi, the name Jehovah is occasionally written by connecting together 24 dots--the 24 powers before the throne--and it is believed that the name of the Power of Evil is the sign of Jehovah reversed or inverted. (See Transcendental Magic.) Of the Great Word, Albert Pike writes: "The True Word of a Mason is to be found in the concealed and profound meaning of the Ineffable Name of Deity, communicated by God to Moses; and which meaning was long lost by the very precautions taken to conceal it. The true pronunciation of that name was in truth a secret, in which, however, was involved the far more profound secret of its meaning. In that meaning is included all the truth that can be known by us, in regard to the nature of God." (See Morals and Dogma.)

Click to enlarge
THE SEPHIROTH IN THE FORM OF THE SOLAR SYSTEM.
From Maurice's Indian Antiquities.
Thomas Maurice reproduces the above engraving, which is modification of the elaborate tree on the preceding page. The Sephiroth are here superimposed, decreasing in size as they decrease in power and dignity. Thus, the Crown is the greatest and the all-inclusive, and the Kingdom--which represents the physical universe--is the smallest and of least importance.